ISMS-Prozess: Management von Freigaben
98,00 €
exkl. 19 % MwSt.
Dieses XWiki-Archiv bietet eine umfassende Vorlage für den Managementprozess von Freigaben in einem Information Security Management System (ISMS). Profitieren Sie von einer klar strukturierten und leicht anpassbaren Lösung, die Sie bei der effizienten Verwaltung und Dokumentation Ihrer Prozesse unterstützt.
Highlights:
- Vorgefertigte Inhalte: Sparen Sie Zeit mit den professionell erstellten Vorlagen zum Management von Freigaben.
- Einfache Integration: Importieren Sie das Archiv direkt in Ihre XWiki-Instanz.
- Flexible Anpassung: Passen Sie die Inhalte individuell an Ihre Anforderungen an.
- Strukturierte Dokumentation: Beinhaltet alle notwendigen Metadaten und Anhänge.
Ideal für Unternehmen und Organisationen, die ihren Freigabeprozess optimieren und die Compliance-Anforderungen der ISO/IEC 27001:2022 erfüllen möchten.
Jetzt herunterladen und Ihre Prozesse auf das nächste Level bringen!
Beschreibung
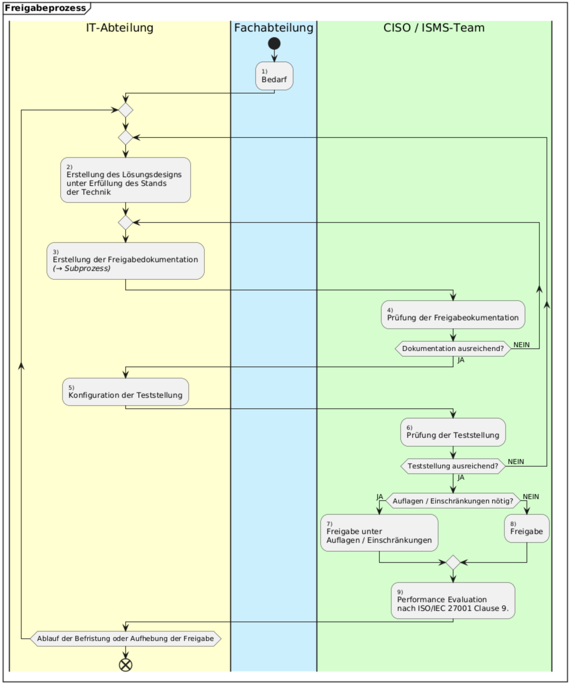
Der Managementprozess von Freigaben leistet einen wichtigen Beitrag zur Erfüllung der Anforderungen von ISO/IEC 27001, insbesondere von Clause 7.5.3 (Dokumentierte Informationen) und Clause 8.1 (Betriebsplanung und -steuerung). Gleichzeitig unterstützen sie die Umsetzung von Control A.8.32 aus Annex A, das ein strukturiertes Change Management fordert. Der Prozess unterstützt sowohl die Nachvollziehbarkeit als auch die Risikobehandlung bei Änderungen innerhalb des Geltungsbereichs des ISMS.
Dieses XWiki-Archiv bietet eine umfassende Struktur und vorgefertigte Inhalte für den Managementprozess von Freigaben. Es enthält:
- Übersichtliche Gliederung: Seitenstruktur für die einfache Navigation.
- Prozesssteckbrief mit Prozessvorgaben und frei editierbare Prozessdiagrammen
- Unterseiten mit Vorlagen zur Unterstützung Ihres Freigabeprozesses.
- Freigabe-Dokumentation: Standardisierte Vorlage für die Dokumentation von Freigaben.
- Freigabe-Mail: Kommunikationsvorlage für Freigaben.
- 2 Vorlagenprovider für den XWiki-Systemdialog „Seite erstellen“
- Unterseite zur Dokumentation von Freigaben
- Enthaltene CycleSEC XWiki-Makros für 250 lizenzierte Nutzer:innen (XWiki Benutzerkonten):
- CycleSEC-Linklist
- CycleSEC-Child-Checker
- CycleSEC-Child-Table Generator
- CycleSEC-Display-Scaler
- CycleSEC-Framework-Icons
- CycleSEC-Label
- CycleSEC-Next-Number
- CycleSEC-Pagename
Zusätzliche Information
| Version | 18.0.0 (Januar 2026) |
|---|---|
| Diagramme | 2 editierbare PlantUML Prozessdiagramme |
| Systemvorausetzungen | CycleSEC-Makros 2.0 oder besser, PlantUML Macro 2.2.0 oder besser, XWiki 15 oder besser, XWiki-Syntax 2.1 |
| Installation | Import über die globale XWiki-Administration |
| Advisories | https://cyclesec.com/downloads/security-advisories/ |
| Patches | https://cyclesec.com/downloads/content-patches/ |
| XWiki-Seiten | Die Import-Datei enthält ca. 110 XWiki-Seiten |
| Lizenz | 250 lizenzierte Nutzer:innen (XWiki Benutzerkonten) |
Das könnte Ihnen auch gefallen …
-


CycleSEC Policy-Framework
398,00 €exkl. 19 % MwSt.
In den Warenkorb -


ISMS-Prozess: Exception Management
98,00 €exkl. 19 % MwSt.
In den Warenkorb
Ähnliche Produkte
-


OHSMS-Compliance-Mapping
68,00 €exkl. 19 % MwSt.
In den Warenkorb -


ISMS-Handbuch
148,00 €exkl. 19 % MwSt.
In den Warenkorb -


BCMS-Compliance-Mapping
68,00 €exkl. 19 % MwSt.
In den Warenkorb -


QMS-Compliance-Mapping
68,00 €exkl. 19 % MwSt.
In den Warenkorb



